中国政府网
|
西藏自治区人民政府网
无障碍
|
简
|
繁
|
藏
|
登录
热点查询:
发展规划
疫情防控
优化营商环境
搜 索
智 能
问 答
客户端
站群
导航
首页
新闻中心
政务公开
政务服务
政民互动
走进昌都
您当前所在位置:
首页
/
政务公开
/
政府信息公开
/
法定主动公开内容
/
财政资金
/
昌都市教育局
/
财政预算
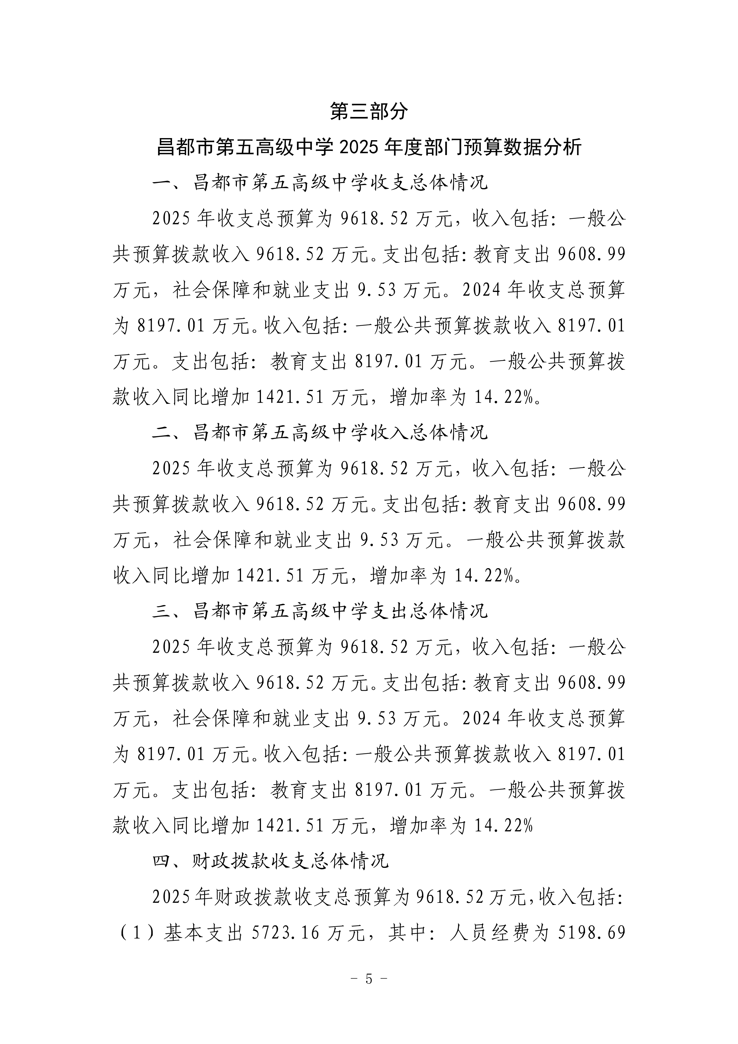
昌都市第五高级中学2025年度部门预算公开
2025-04-16
分享到
0
次
附件:
昌都市第五高级中学2025年度部门预算公开明细表
扫一扫在手机打开当前页
相关信息
关闭
重要提醒